1. 서 론
2. 기반 기술 및 관련 연구
2.1. V2X 통신 기술
2.2. C-ITS 기반 신호교차로 서비스 구성요소
3. 제안하는 시스템
3.1. Dual V2X based system architecture
3.2. LTE Latency Compensation Algorithm
4. 실험 및 결과
4.1. 테스트 필드
4.2. 실험 환경 및 실험 장비 스펙
4.3. 통신 방식에 따른 서비스 커버리지 비교
4.4. 통신 방식에 따른 레이턴시 비교
4.5. Timing Optimization 결과
5. 결 론
1. 서 론
교통 인프라가 발달하고 인구의 활동반경이 넓어진 현대사회에서 차량은 중요한 이동수단으로 자리 잡았다. 차량을 소유하고 있지 않은 가구가 거의 없을 만큼 대중적으로 많이 보급되었고 관련 산업도 크게 발전하고 있다. 하지만 이에 따라 차량의 밀집도가 높은 도심 지역을 중심으로 교통체증이 증가하고 교통사고 발생이 늘어나는 등 사회적 문제가 발생하고 있다. 각 나라와 산업 현장에서는 이 문제를 해결하기 위한 다양한 연구와 기술개발을 추진하고 있고, 대표적으로 C-ITS(Cooperative Intelligent Transport Systems)가 있다.
C-ITS는 V2X 통신을 사용하여 다른 차량, 노변인프라와 양방향 통신을 수행할 수 있는 차세대 교통 시스템이다.(1) 다양한 통신 장치 간 정보교환이 가능하므로 서버로부터 단방향으로만 정보를 수신받을 수 있는 기존 ITS 시스템보다 도로의 실시간 정보를 파악하기 쉽다. 차량에 탑재된 센서로 파악하기 힘든 사각지대의 장애물이나 전방에 있는 긴급상황과 같은 복잡한 교통상황에서도 장치 간 양방향 통신을 활용하여 인식하는 것이 가능하기 때문에 안전한 주행에 도움을 줄 수 있다. 이러한 차량, 노변장치, 인프라 등 다양한 C-ITS 장치 간 정보교환을 위해 V2X 기술은 반드시 포함되어야 하는 구성요소로서 매우 중요한 역할을 한다.
V2X 기술은 Fig. 1과 같이 V2V(Vehicle to Vehicle), V2I(Vehicle to Infrastructure), V2N(Vehicle to Nomadic Device), V2P(Vehicle to Pedestrian) 등을 총칭하는 개념으로 차량과 사물 및 장치 간 정보를 주고받는 통신 방식을 일컫는다.(2) V2X 기능이 적용된 차량은 Connected Vehicle로 정의되며 차량의 센서만으로는 인지하기 어려운 정보들을 외부 시스템으로부터 제공받아 주행의 안전성과 교통효율을 높일 수 있다.
V2X 통신 기술을 활용한 C-ITS의 대표적인 ADAS 시스템으로 CIWS(Cooperative Intersection Signal information and violation waring systems)가 있다.(3) 이는 I2V 통신을 통해 신호교차로 내 현시 신호와 잔여시간을 노변 장치로부터 제공받아 차량이 안전하게 교차로를 통과할 수 있도록 도와주는 운전자 보조 시스템이다. 센서를 사용한 영상 인식 방법보다 신호 정보를 정확하고 빠르게 제공할 수 있고 자율주행 차량에 이 시스템을 활용할 경우 신호의 잔여시간 정보를 통해 교차로의 딜레마존에 의한 사고를 예방하는 데 도움을 줄 수 있다.(4)
대표적인 V2X 통신 기술로 802.11p의 근거리 통신을 사용한 WAVE와 LTE/5G 모바일 이동통신 기술을 기반한 C-V2X가 대두되고 있다. 기술적인 기반이 서로 달라 각 통신 기술에 따른 장단점이 존재하며 차세대 V2X 통신으로 어떤 기술이 적합한지에 관한 연구와 논의가 진행되고 있다.(5) 이러한 이유로 아직까지 산업 현장에서 특정 V2X 통신을 사용하도록 정해지지 않았으며 테스트베드 환경 구축 시 두 기술을 모두 혼용할 수 있도록 구성되는 경우가 많다.
본 논문은 WAVE와 LTE 통신을 동시에 지원하는 차량단말기를 사용하여 V2X 통신 기술에 따른 통신 지연시간을 신호교차로 C-ITS 서비스 메시지를 통해 비교하였다. 또한, 통신 지연에 따라 동적 정보 중 하나인 현시 잔여시간의 시간 오차가 발생하는 것을 보상하는 알고리즘을 제안하며, 실제 차량 주행 환경에서 지연보상 알고리즘 적용 유무에 따른 신호 인식 정확성을 비교하였다.
2. 기반 기술 및 관련 연구
2.1. V2X 통신 기술
WAVE를 사용한 V2X 통신은 DSRC를 기반으로 하고 있다. V2X 통신을 위해 IEEE 802.11p 표준이 제정되었으며 이는 WiFi로 잘 알려진 IEEE 802.11a 표준을 차량 환경에 적합한 형태로 개량한 무선통신 규격이다. 5.9GHz 주파수 대역을 사용하여 근거리 통신에 적합하고, 기지국을 거치지 않고 장치 간 브로드캐스트를 수행하여 고속 주행 시에도 짧은 전송 레이턴시로 직접적인 정보 전송이 가능하다. 이러한 장점을 토대로 WAVE는 전 세계적으로 C-ITS 시범 운용과 테스트베드에 적용되고 운용되면서 기술의 안정화가 이루어져 왔고, 비교적 상용화를 위한 사전 검토와 준비가 많이 진행된 통신 기술이라 볼 수 있다.
한편 이동통신 기술을 활용하는 산업체와 단체에서 LTE 통신을 V2X 통신에 적용하기 위한 노력을 하고 있다. 고용량 데이터 전송이 가능한 LTE 통신이 상용화되면서 스마트폰과 같은 LTE 통신이 적용된 모바일 장치가 출시되었고, 국내의 경우 전국망 통신이 가능할 정도로 이동통신 인프라가 구축되어 있기 때문에 이를 차량에도 적용하려는 시도가 이루어지고 있다. 하지만 일반적인 LTE 통신은 기지국을 통한 데이터 통신이 이루어지는 통신시스템 구조상 고속으로 주행하는 차량에 정보를 전송하기에는 레이턴시가 높아 C-ITS의 V2X 통신으로 적합하지 않고, 단말기 간 직접적인 통신을 제공하지 않아 V2V 통신에서도 사용이 제한된다. 이러한 LTE 통신의 단점을 보완하기 위해 PC5 Sidelink 통신 방식이 적용된 C-V2X 통신으로 3GPP(Third Generation Partnership Project) Release 14 표준이 2017년에 제정되어 WAVE 통신의 경쟁기술로 자리 잡을 수 있게 되었다. 기존 C-V2X의 높은 전송 레이턴시로 인해 데이터의 실시간성이 떨어졌던 문제를 개선하여 WAVE와 통신성능이 유사할 정도의 전송 레이턴시를 확보할 수 있게 되었지만, 관련 표준과 통신 모듈 상용화가 늦어져 WAVE 통신에 비해 기술적인 성숙도가 뒤처져있다고 평가되고 있다. 현재 C-V2X의 일부 표준은 IEEE 1609.3, SAE J2735와 같은 WAVE 표준 일부가 적용되어 테스트베드 운용 및 성능 검증을 시작하는 단계에 있으며, 아직까지는 C-V2X가 아닌 LTE 통신을 사용한 커넥티드 서비스 제공 분야에서 주로 활용되고 있다.(6)
2.2. C-ITS 기반 신호교차로 서비스 구성요소
C-ITS는 차량이 주행 중 운전자에게 주변 교통상황과 급정거 및 낙하물 등 사고의 위험 정보를 실시간으로 차량에 제공하여 안전, 교통 효율성, 에너지 효율성 및 편안함을 개선하는 것을 목표로 하는 시스템이다.(6) 기존 ITS는 관제시스템으로부터 각종 정보를 수신받아 처리하는 차량 기능에 중점을 둔 단방향 서비스 시스템인 반면 C-ITS는 도로의 다양한 장치 간 양방향 통신이 가능한 V2X 통신 기술을 접목하여 실시간 도로상황 등을 차량에 제공할 수 있는 시스템이다. C-ITS는 교통혼잡 방지와 안전한 주행이 가능하도록 정보를 제공하는 것을 목표로 하며 C-ITS 서비스 중 가장 대표적인 서비스로 신호교차로 내 신호현시 제공 서비스가 있다.
C-ITS 기반 신호교차로 서비스를 위한 구성요소는 Fig. 2와 같이 크게 차량단말기(OBU: On Board Unit), 노변기지국(RSU: Road Side Unit), 클라우드 서버(Cloud Server)로 나눌 수 있다.(7) C-ITS 신호교차로 서비스를 제공하기 위해서는 RSU가 설치된 신호교차로와 OBU가 설치된 차량이 필요하다. 이 서비스는 V2X 통신을 통해 수신받은 교차로의 실시간 신호현시 정보를 운전자에게 전달하여 안전한 주행을 보조하며, 교차로에서의 신호위반과 딜레마존에 의한 사고 발생을 줄이는 데 도움을 줄 수 있다.
장치 간 통신에 쓰이는 데이터 형식은 SAE(Society of Autonomous Engineers)가 V2V/V2I 통신을 위해 정의한 J2735 표준을 따르는 메시지 셋을 사용하도록 규정되어 있다.(8)
OBU는 넓은 의미로 차량 내부에 설치되는 보조적인 장치를 총칭하는 단어로 하이패스 단말기, 내비게이션 및 텔레매틱스 등도 OBU라고 불릴 수 있다. 하지만 C-ITS에서의 OBU는 차량 내부에 설치된 V2X 통신이 가능한 장비를 지칭하며 차량의 위치와 속도, 방향 등의 주행 상태정보를 BSM(Basic Safety Message), PVD(Probe Vechicle Data) 등 J2735 메시지를 통해 주변의 OBU, RSU, Cloud Server로 전송하여 다른 인접 차량의 안정적인 주행에도 도움을 줄 수 있다. 그리고 OBU가 장착된 차량은 주행 시 다른 OBU가 보낸 인접차량 정보와 RSU에서 보낸 교차로 신호현시 정보 등 다양한 V2X 정보를 수신할 수 있다.
RSU는 노변에 설치되어 OBU가 장착된 차량에 도로의 상태와 교통체증 및 사고와 같은 인프라와 연계된 정보들을 제공할 수 있다. 일반적으로 RSU는 단독으로 운용되지 않고 외부 인프라 장치와 연계되어 취득한 정보를 WAVE 또는 C-V2X 통신으로 브로드캐스트 한다. 신호교차로 내에서 대표적인 외부 인프라 장치로는 신호제어기가 있으며, RSU는 신호제어기로부터 신호교차로의 적색, 녹색, 황색의 신호등의 상태를 나타내는 현시정보와 잔여시간을 수집하여 SPAT(Single Phase And Timing)메시지로 MAP(MapData)과 함께 차량으로 실시간 전송한다.
Cloud Server는 접속된 다수의 OBU, RSU, 인프라 장치를 모니터링하여 관리하는 시스템이며 관제 센터를 예로 들 수 있다. 유무선 통신으로 연결된 RSU 또는 신호제어기로부터 신호 현시 정보를 수집하여 데이터베이스에 보관하고 관리하는 역할을 하며 수집된 데이터를 연결된 장치로 전달하여 효율적인 교통흐름 제어에 활용할 수 있도록 관제한다. WAVE 또는 C-V2X 통신이 적용되지 않은 OBU는 RSU와 직접 통신이 불가능하지만, LTE 등 이통통신을 통한 Cloud Server 접속을 통해 RSU와 간접적인 정보교환이 가능하다. 이와 같은 전달 방식은 WAVE, C-V2X 통신에 비해 전송 지연시간이 커져 신호 현시의 실시간성이 저하되는 단점이 있지만 교차로마다 RSU 설치가 불필요하고 관제 센터와의 통신에 기구축된 이동통신 기지국과 단말기, ITS 인프라를 바로 활용할 수 있다는 장점으로 인해 아직까진 비교적 많은 지역에서 이와 같은 방식의 서비스가 제공되고 있다.
3. 제안하는 시스템
3.1. Dual V2X based system architecture
본 논문은 WAVE와 LTE 통신을 동시에 지원하는 차량 단말기(OBU) 시스템 아키텍쳐를 제안한다. V2X 통신방법에 따른 성능차이를 비교하기 위해 Fig. 3과 같이 신호제어기로부터 나오는 신호 데이터를 WAVE와 LTE 모듈로 동시에 정보를 취득하고 분석할 수 있는 시스템 아키텍처를 구성하였다.
Fig. 3의 (a)는 신호제어기로부터 현재 교차로 신호등의 상태와 잔여시간 정보를 수신받아 이더넷 통신을 통해 RSU와 Cloud Server로 전송하는 단계를 나타낸다. (b)는 RSU가 신호제어기로부터 수신한 정보를 기반으로 SPaT 메시지를 생성한 뒤 WAVE 브로드캐스트를 수행하여 인접한 거리에 있는 차량으로 정보를 전송하는 단계이다. 생성된 SPaT 메시지는 SAE J2735에 정의된 표준 메시지 형식을 따른다. (c)는 차량 단말기가 차량의 위치 정보를 수집하여 SAE J2735의 PVD 메시지를 생성한 뒤 LTE 통신을 통해 TCP 인터페이스로 연결된 Cloud Server로 전송하는 단계이다. 그리고 Cloud Server는 차량의 위치 및 주행정보를 기반으로 교차로에 진입한 것으로 판단된 경우 SPaT 메시지를 차량 단말기로 전송한다. (d)는 Cloud Server가 각 신호교차로에 설치된 RSU 또는 신호제어기로부터 제공받은 상태정보를 관리하는 역할을 하는 단계를 의미한다. Cloud Server와 차량 단말기 간 통신 네트워크 계층은 Fig. 4와 같다.
이와 같은 과정을 통해 차량 내부에 설치된 차량 단말기는 교차로에 접근할 때 WAVE와 LTE 모듈로 데이터를 동시에 수신받을 수 있다. 구성된 OBU와 RSU, Cloud Server는 GPS 시간으로 동기화된 시간정보를 사용한다. 차량 단말기는 수신된 SPaT 메시지 내의 시간 정보를 이용하여 WAVE와 LTE 사이의 지연시간 차이를 계산할 수 있으며 이는 4장에서 실험을 통해 다룬다.
Fig. 5는 차량에 설치된 OBU의 H/W 및 S/W Layer를 나타낸 것이다. 선택적으로 통신인터페이스를 변경하여 운용되는 Hybrid 방식이 아닌 WAVE 통신과 LTE 통신 모듈을 동시에 사용할 수 있는 Dual Interface를 갖추었기 때문에 각 통신인터페이스로부터 동시에 메시지를 수신하는 것이 가능하다. GNSS 수신기가 내부 탑재되어 있어 차량의 위치와 주행방향, 속도, GPS UTC 시간을 취득할 수 있다. 그리고 SAE J2735 메시지를 처리할 수 있는 S/W 모듈을 포함하고 있기 때문에 UPER 형식으로 인코딩된 J2735 메시지 셋을 디코딩하는 것이 가능하다. Message Handler는 제안하는 응용 애플리케이션을 위한 모듈이며, GPS를 통해 현재 위치와 시간 정보를 관리하며 PVD 메시지를 생성하여 Cloud Server로 전송할 수 있다. 그리고 각 통신 인터페이스로 수신된 J2735 메시지 중 하나인 SPaT 메시지에 대해 동기화된 시간을 바탕으로 지연시간을 측정하고 보상하는 기능을 포함한다. User Interface는 최상위 계층이며 사용자가 Message Handler로 처리되는 SPaT 정보를 UI로 확인하거나 장치의 동작 설정을 변경하는 기능을 수행하는 모듈이다.
3.2. LTE Latency Compensation Algorithm
RSU가 송출하는 메시지들은 SPaT를 제외하면 데이터 통신 지연시간에 민감하지 않은 정적데이터로 구성되어 있다. 대표적인 정적데이터로는 교차로의 기하구조 정보를 담고 있는 MAP 메시지가 있으며 교차로 내의 형태가 바뀌지 않는 한 고정된 메시지를 송출하기 때문에 통신 지연에 덜 민감하다고 볼 수 있다. 반면 SPaT 메시지는 교차로 신호 잔여시간 등의 실시간 정보를 담고 있어 차량 안전 관점에서 통신 지연에 대한 중요성이 상대적으로 높다. 따라서 본 논문에서는 RSU가 LTE로 송출한 데이터 중 SPaT를 중점적으로 다루며 통신 지연시간을 보상하기 위한 방법을 제안한다.
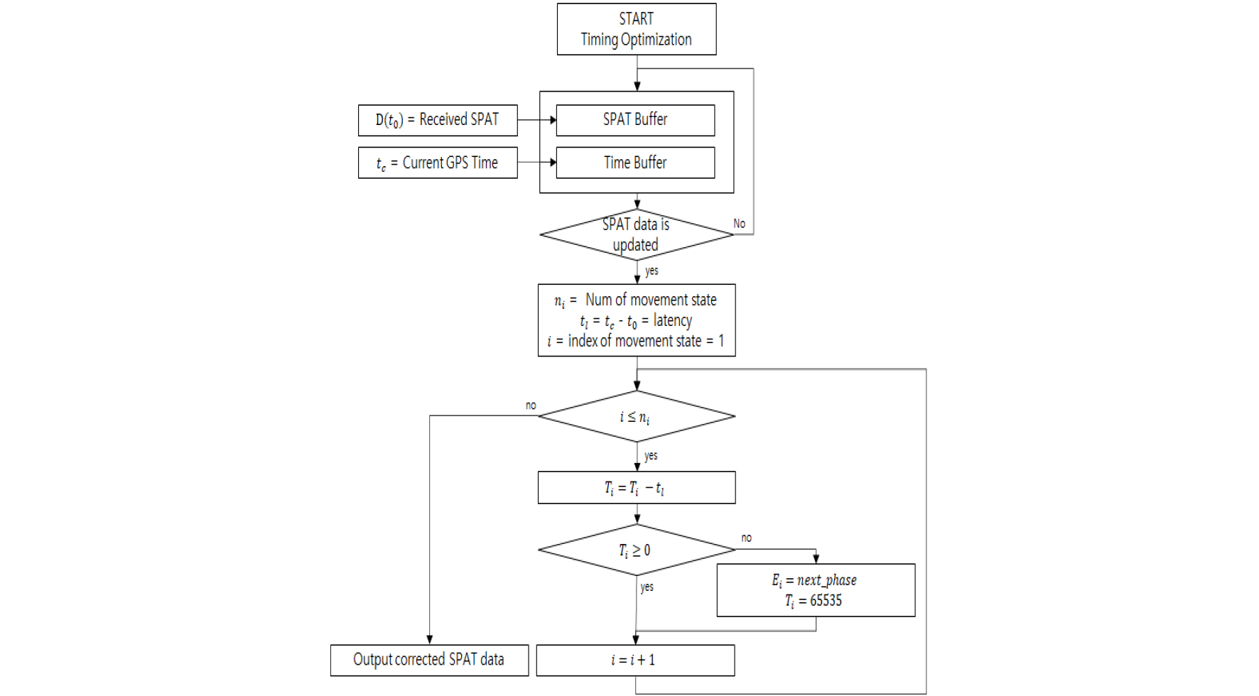
Fig. 6은 OBU가 V2X 메시지를 수신한 후 처리하는 프로세스 과정을 도식화한 것이다. LTE와 WAVE로 수신받은 V2X 메시지는 모두 J2735 표준을 따르며 UPER 포맷으로 인코딩되어 있기 때문에 이를 사용하기 위해서는 다시 디코딩하는 과정이 필요하다. SPaT Optimization은 S/W에서 활용 가능한 형태로 디코딩된 SPaT 메시지에 대한 시간 정확도를 높이기 위한 보상 알고리즘을 사용한다. Optimization 된 결과물은 Massage Converter 과정을 거쳐 사용자의 필요에 맞게 가공하여 제공된다. Fig. 7은 SPaT Optimization의 세부 흐름도이다.
D(t0)는 시간 t0에서 생성된 SPaT 메시지를 의미하며, 데이터를 처리하는 시점(tc)보다 이전에 생성된 데이터이다. 이는 SPaT 데이터 내에 있는 Intersection key 값과 함께 내부 메모리에 저장되며 데이터 출력이 요청될 때 불러올 수 있다. Data procedure는 특정 교차로에 대한 데이터 출력이 요청되었을 때의 시간(tc)과 저장된 교차로 신호정보(D(t0))를 가져와 timing Optimization으로 전달한다. timing Optimization는 current time(tc)과 D(t0)의 생성시간 차이를 계산한 뒤 current time으로 보정된 SPaT 데이터(D(tc))를 생성한 뒤 출력한다.
Fig. 8은 SPaT Timing Optimization의 상세 흐름도이다. 각 장치는 GPS 시간으로 동기화되어 있기 때문에 수신한 SPaT 메시지 내에 기록된 시간정보와 시스템의 현재 시간정보를 바탕으로 지연시간(tl)을 계산할 수 있다. t0는 메시지를 생성한 시간, tc는 데이터를 수신받을 때의 시스템시간을 의미한다.
이렇게 계산한 지연시간(tl)은 메시지 생성시점에서 차량단말기로 수신되기까지의 각 구성요소별 통신지연과 처리지연(Processing delay)을 모두 포함하고 있다. 이 값은 SPaT 내에 있는 중요 동적 정보인 Movement State 필드의 값을 보상하는 데 사용한다. Movement State는 교차로 내의 현재 신호를 포함한 n개의 신호 잔여시간 정보 리스트를 가지고 있으며 각 구성요소 별 잔여시간은 Ti로 표현하였다. 리스트 내의 구성요소 각각에 대해 tl 값으로 시간을 보상하는 작업을 수행하여 발생한 지연시간만큼 보상한 SPaT 결과 데이터를 얻을 수 있다.
만약 보상된 잔여시간 값이 음수가 나온 경우, 신호 phase가 바뀌었고 다음 신호주기를 알 수 없는 상태를 의미한다. 이 경우 신호 phase를 다음 값으로 바꾸고 잔여시간(ti)을 unavailable을 의미하는 65535 값으로 할당하여 현재 신호상태는 표시하되 잔여시간은 알 수 없는 데이터로 기록한다.
이러한 과정을 통해 메시지 전송과 처리 사이에서 발생하는 다양한 지연요소를 모두 반영한 SPaT 결과 데이터를 얻을 수 있다.
4. 실험 및 결과
4.1. 테스트 필드
제안하는 시스템의 실차 환경 테스트를 위해 세종시의 BRT(Bus Rapid Transit) 노선을 선정하였다. 이 구간은 교차로마다 신호제어기와 연계할 수 있는 RSU가 설치되어 있고, WAVE로 전송하는 SPaT 메시지를 LTE 망으로도 동일하게 전송 가능한 C-ITS 통신 환경이 구축되어 있다. 정확한 데이터 취득을 위해 BRT 구간 내 신호 간섭이 적고 RSU가 설치된 교차로 3개 사이트를 선정하였으며 Fig. 9에서 확인할 수 있다.
Fig. 10은 테스트 필드 내 C-ITS 교차로 중 한 사이트의 현장 사진이다. RSU는 신호제어기와 연결되어 있으며 취득한 정보를 기반으로 SPaT 메시지를 생성한 뒤 차량 내 OBU로 WAVE 기반 브로드캐스트를 수행한다. 그리고 필드테스트 구간 내에는 V2X Cloud Server가 동작하고 있어 차량단말기와 RSU가 송출하는 데이터를 수집할 수 있다. Cloud Server는 LTE로 접속된 OBU가 교차로에 진입할 때 SPaT 메시지를 차량단말기로 전송한다. 이 테스트 환경에서 설정된 교차로 진입 판단조건은 교차로 중심점 기준 반경 500m 이내이며 이 조건에 해당할 경우 LTE 통신으로 SPaT 데이터를 수신받을 수 있다.
주요 테스트 항목은 V2X 통신방법과 지연시간 보상 알고리즘 적용 유무에 따른 데이터 지연시간 비교이며, 정확한 시간 비교를 위해 주행 테스트 시점의 OBU, RSU, Cloud Server의 시간을 GPS 시간을 이용해 동기화하였다. OBU를 설치한 차량을 지정된 노선을 따라 주행시킨 뒤 WAVE와 LTE로 SPaT 메시지를 취득하였고, 커버리지 비교를 위해 수신받은 시점의 차량 GPS 위치정보도 함께 저장하였다.
4.2. 실험 환경 및 실험 장비 스펙
주행에 사용된 차량은 BRT 노선을 주행하는 버스이며 차량 내에 OBU를 설치하여 실험을 진행하였다. Fig. 11과 같이 데이터 수신을 위해 버스 전면 상단에 WAVE 안테나와 LTE 안테나, GPS 안테나를 장착하였고 설치 높이는 3.4m이다. 설치 높이가 일반 차량보다 높기 때문에 장애물에 의한 수신률 측정 오차를 어느정도 줄일 수 있다.
설치한 OBU 장치는 LTE 통신과 WAVE 통신을 모두 지원하며 GNSS 수신기를 포함하고 있다. GNSS 수신기를 통해 현재 차량의 위치와 GPS 시간을 취득하고, 이를 통해 LTE 통신인터페이스로 신호정보서비스 Cloud Server와 연결이 유지된 상태로 동작한다. OBU는 100msec 주기로 위치 정보를 Cloud Server로 전송하고, Cloud Server는 수신한 차량의 위치를 기준으로 반경 500m에 해당하는 SPaT 메시지를 신호교차로 별로 100ms 주기로 제공한다. WAVE 메시지는 RSU에서 브로드캐스트한 데이터를 WAVE Antenna를 통해 OBU가 직접 수신하였다. 실험에 사용한 OBU의 주요 스펙은 Table 1과 같다.
Table 1.
OBU Specifications
4.3. 통신 방식에 따른 서비스 커버리지 비교
통신 방식에 따른 데이터 수신 커버리지를 비교하기 위해 테스트 필드 내의 3개의 교차로에 대해 주행 실험을 진행하였다. 교차로에 설치된 RSU는 인접한 OBU 장치로 WAVE와 LTE로 메시지를 전송할 수 있다. OBU가 설치된 차량이 교차로를 통과하여 주행할 때 메시지를 수신받은 위치를 기록하였고 그 결과는 Fig. 12와 같다.
WAVE 통신 커버리지가 가장 짧은 곳은 180m, 가장 긴 곳은 560m로 측정되었다. 커버리지가 짧게 나온 원인으로는 장애물이나 도로 구조물에 의해 안테나 가림 현상이 발생해 수신 강도가 약해진 것을 들 수 있다. WAVE 방식은 통신 환경에 의해 통신 성능이 저하될 수 있는 요소가 있기 때문에 설치와 운영에 조금 더 주의할 필요가 있다.
이에 반해 LTE 방식은 통신커버리지가 대부분 500m로 일정하게 유지되는 것을 볼 수 있다. Cloud Server에서 차량단말기의 교차로 진입 여부를 판단하는 조건을 500m으로 설정한 점을 미루어 봤을 때 사전에 설정한 서비스 지역 내에서 누락되는 패킷 없이 차량 단말로 데이터를 보내준 것으로 볼 수 있다. LTE 통신 음영구역이 없다면 LTE 방식은 설치장소, 주변 구조물 등 통신환경의 영향을 비교적 덜 받으며 WAVE 대비 안정적인 데이터 통신 커버리지를 제공할 수 있음을 확인할 수 있다.
4.4. 통신 방식에 따른 레이턴시 비교
선정한 필드테스트 환경에서 RTT(Round Trip Time) 테스트를 통해 WAVE와 LTE의 통신의 레이턴시를 비교하였고 Fig. 13~14를 통해 확인할 수 있다. 100,000회 이상 기록된 데이터를 통해 분석한 결과 WAVE는 평균 5.860ms, LTE는 103.998ms로 측정됬다. 이는 왕복 응답시간을 측정한 수치이므로 단방향 전송 속도를 2.930ms, 51.999ms로 구할 수 있다.
4.5. Timing Optimization 결과
이번 절에서는 테스트 필드 환경에서 메시지 전송 성능에 관여하는 모든 요소를 고려한 레이턴시를 측정한 뒤 이를 보정한 결과를 테스트하였다. Timing Optimization에서 보상하는 지연시간에는 메시지 생성에서 데이터 수신 및 출력까지 소요되는 모든 요소가 포함된다. Fig. 15~Fig. 17은 OBU가 같은 시점에 수신한 데이터에 대해 WAVE와 LTE방식에 따른 SPaT의 신호 잔여시간 차이를 보여준다. 그리고 하단의 그림은 제안한 알고리즘을 적용했을 때의 결과이다.
Timing Optimization은 실제 통신지연이 발생하더라도 수신받은 SPaT 메시지를 현재시간에 해당하는 데이터로 보정하는 기능을 수행한다. WAVE로부터 수신받은 SPaT 메시지의 신호잔여시간과 LTE로 수신받은 SPaT 메시지의 신호잔여시간의 차이값을 비교하여 동일 시점에서의 신호 인식 딜레이를 비교할 수 있다. 효과를 검증하기 위해 LTE로 수신받은 SPaT 메시지를 현재 시간으로 보정할 시 신호잔여시간의 차이가 실제로 유의미하게 줄어드는지 실제 테스트필드에서의 실험을 통해 분석하였다.
테스트필드 세 교차로에 대한 메시지 보정 전후에 대한 지연시간 차이를 비교한 결과는 Table 2와 같다. SPaT 메시지 내의 신호타이밍을 보정하기 전에는 동일 시점에 수신받은 LTE 메시지가 WAVE 보다 평균 200ms 이상 느린 것을 확인하였다. Timing Optimization을 적용한 후에는 WAVE와 LTE 간 차이가 줄어드는 것을 확인할 수 있다. LTE로 수신받은 SPaT 메시지에 대해 timing optimization을 수행한 경우 WAVE로 수신받은 SPAT 메시지와의 평균 지연시간 차이가 각각 -20.263ms, 44.823ms, 79,156ms로 나타났다. 메시지의 지연이 발생하더라도 timestamp로 현재 시간에 맞는 SPaT 데이터로 보정하여 통신 방법에 따른 신호 인식 성능 차이를 줄일 수 있음을 보여준다.
5. 결 론
실제 테스트필드에서의 실험을 통해 WAVE와 LTE의 성능을 통신 커버리지와 데이터 지연시간 측면에서 비교할 수 있었다. 통신에 의한 지연을 포함한 데이터 생성, 처리 등 서비스 전반의 지연시간을 포함한 비교를 진행하였으며 LTE가 WAVE보다 평균 200ms 이상 느린 것으로 나타났다. 제안한 시스템을 통해 LTE로 획득한 SPaT를 현재 시간에 맞는 SPaT 메시지로 보정하는 것을 테스트하였고 WAVE와의 신호타이밍 비교를 통해 실제로는 통신지연이 존재하더라도 데이터 처리 시 신호 지연인식을 줄이는 효과를 확인하였다. 본 논문에서 테스트한 LTE 통신방법은 통신 기지국을 경유하는 LTE 기술을 사용하여 근거리 브로드캐스트 방식보다 커버리지가 넓은 대신 지연시간이 긴 단점이 있었다. 실제 메시지 자체의 지연시간을 줄이는 것은 아니지만 J2735 표준메시지 SPaT 내에 있는 필수데이터인 timestamp와 잔여시간 정보를 활용하여 데이터를 처리하는 시점에서의 신호 인식 정확도를 높이는 효과가 있음을 확인하였다.



















